Governance

At Platcorp Group, we uphold strong corporate governance, ethical leadership, and financial compliance to ensure long-term sustainability and stakeholder trust. Our governance framework aligns with global best practices, including the G20/OECD Principles of Corporate Governance and the BIS Guidelines for Banking Governance.

Our commitment to transparency, risk management, and accountability strengthens investor confidence and promotes responsible corporate operations.

Strong and effective corporate governance is the foundation of our broader corporate Sustainability agenda.

Governance Structure

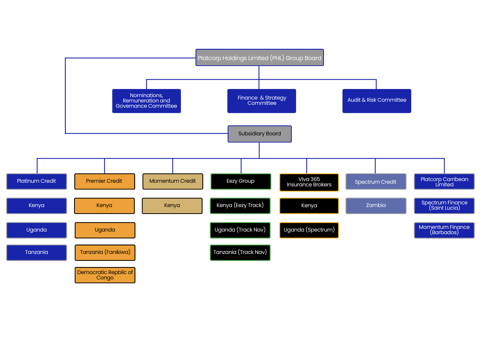
Governance Structure 2026

Governance Structure 2026

Constitutional Documents

At Platcorp Group, our governance framework is anchored in strong legal and regulatory principles. Our Company Constitution defines our mission, corporate objectives, and governance policies, ensuring transparency and compliance across all business operations.

Key Governance Documents Include:

PHL Shareholders Agreement – Establishing rights and responsibilities among shareholders.
Board Charter – Outlining corporate governance policies, board responsibilities, and decision-making processes.

These foundational documents are designed to promote accountability, corporate integrity, and sustainable business growth.

The Board of Directors

The PHL Group follows a structured corporate governance framework that defines the rights, responsibilities, and decision-making processes for all stakeholders.

At the top, the PHL Board consists of executive, non-executive, and independent directors, bringing diverse expertise to ensure effective leadership and strategic oversight.

Each PHL subsidiary operates under its autonomous board of directors, maintaining governance independence while aligning with the Group’s core values and regulatory standards.

Board Committees

The PHL Board has three key committees ensuring governance, oversight, and compliance:

✔ Human Resources & Remuneration Committee – Manages talent and compensation.
✔ Finance & Strategy Committee – Oversees financial planning and growth.
✔ Board Audit & Risk Committee – Ensures compliance and risk management.

These committees uphold transparency, accountability, and strategic direction.

Policies

The PHL Board, through its governance committees, enforces policies that ensure compliance, transparency, and ethical decision-making across all operations. These policies streamline processes, uphold corporate values, and align with regulatory standards.

Our policies include, but are not limited to, the following

Platcorp Group Environmental and Social Policy

Platcorp Group Corporate Social Responsibility Policy

Platcorp Group Gender Policy

Group Whistleblowing Policy

Anti-Money Laundering & Combatting the Financing of Terrorism Policy